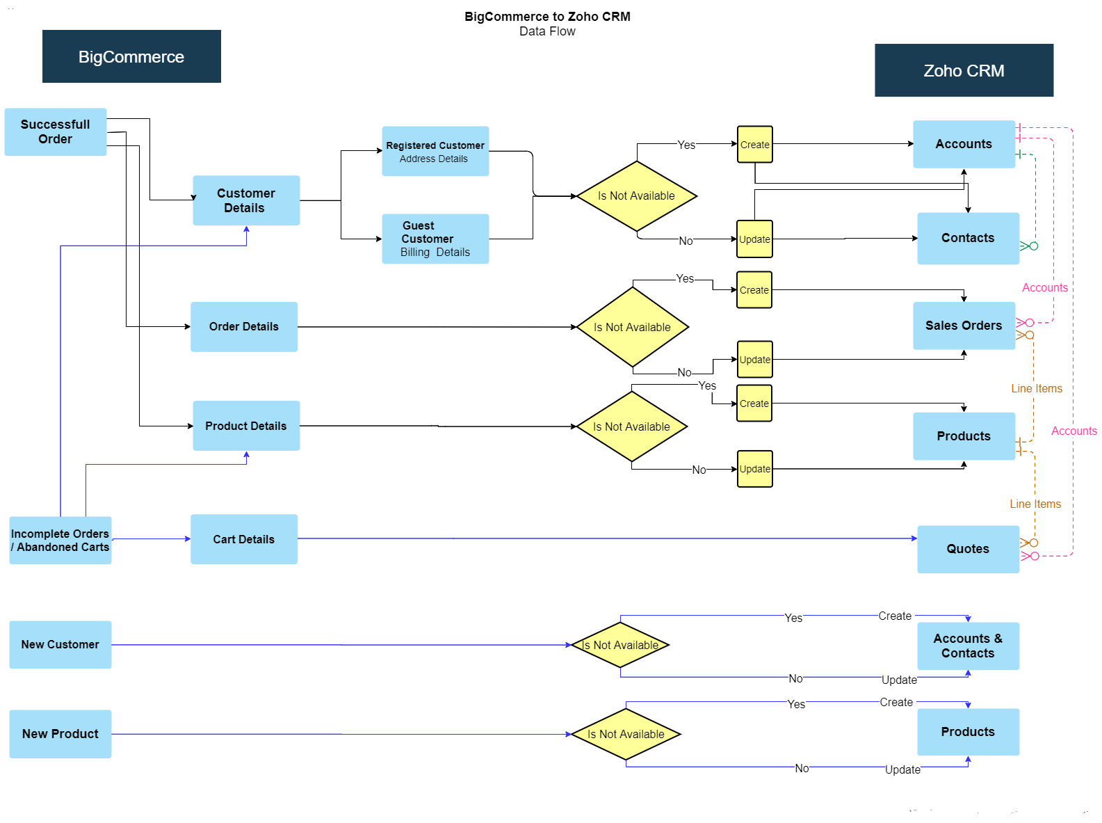
Below is the standard data sync flow for Zoho CRM. You can customize the sync flow from the app.

Besides the standard data flow, you can add your custom variable to sync the data from BigCommerce. Make your own sync method as per your need.
Was this article helpful?
That’s Great!
Thank you for your feedback
Sorry! We couldn't be helpful
Thank you for your feedback
Feedback sent
We appreciate your effort and will try to fix the article